新闻资讯
- 免疫系统总“误伤”自己怎么办?Espejo团队揭示凋亡模拟诱导抗原特异性耐受机制 2025-12-07
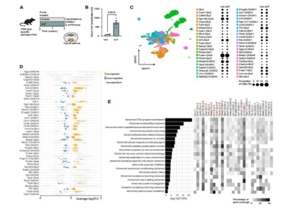
是一种由自身免疫攻击髓鞘引起的疾病,亟需抗原特异性免疫耐受疗法。本研究在中使用负载MOG...
- 谱赛生物申请原位标记核酸的方法专利提高检测灵敏度 2025-12-07
国家知识产权局信息显示,广州谱赛生物医学科技有限公司申请一项名为“原位标记核酸的方法”的...
- 不法分子诱骗老人高价买保健品获刑 2025-12-07
本报讯(记者聂国春)最高人民法院12月1日选取发布去年以来生效的6件依法惩治涉民生领域诈...
- 22家创新药公司完成新一轮融资! 2025-12-06
根据药明康德数据库统计,截至2025年11月26日,2025年11月全球生物医药领域共计...
- 疫苗周报:国产九价HPV接种量反超进口;《细胞》研究证实带状疱疹疫苗可护脑防痴呆 2025-12-06
12月1日,南方周末报社主办的第五届科创大会在上海落幕,该大会是中国科创领域风向标,聚焦...
- 进口针百万等不起?国产CAR-T强势入局淋巴瘤患者迎来重生曙光 2025-12-06
,虽疗效显著,却让大多数中国家庭望而却步,成了少数人才能用的“奢侈品”。 纳基奥仑赛的...
