分子细胞科学卓越创新中心周斌组利用细胞增殖示踪技术绘制哺乳动物出生后心肌细胞增殖图谱
文章来源:分子细胞科学卓越创新中心发布时间:2022-02-09【打印】【关闭】
2月1日,国际学术期刊Circulation在线发表了中国科学院分子细胞科学卓越创新中心(生物化学与细胞生物学研究所)周斌研究组与上海胸科医院何奔研究组合作的研究文章“Genetic Proliferation Tracing Reveals a Rapid Cell Cycle Withdrawal in Preadolescent Cardiomyocytes”。该项工作利用一种可以长时程不间断捕捉体内细胞增殖的技术—ProTracer,在体内绘制了哺乳动物出生后至青春期心肌细胞的增殖图谱。
心血管疾病是造成人类疾病死亡的重要原因,并且发病率持续增长。心脏再生研究一直是领域内的前沿科学问题及研究热点。心脏再生研究的关键是心肌细胞的再生。新生期心肌细胞具有旺盛的增殖能力,能够完成心脏损伤修复;但是过了新生期心脏再生能力显著下降。关于出生后到青春期小鼠心肌细胞增殖能力的动态变化并不十分清楚。前期研究中,科学家通过测量心脏体积及心肌细胞数量等实验发现小鼠心肌细胞在出生后第14天至15天会有一个增殖顶峰,能够新产生大量心肌细胞,并且这个增殖过程受到甲状腺激素调控。随后,两个研究组利用EdU或BrdU掺入法和细胞增殖分子标记(Aurora B、Ki67等)染色法等实验手段并没有在小鼠出生后第14至第15天中观察到明显心肌细胞增殖顶峰。科学家们发现在出生后小鼠心肌细胞进入细胞周期的事件中,心肌细胞细胞分裂占30%,多核化占57%,多倍体化占13%;并且心肌细胞细胞分裂主要发生在出生后一周,且在出生后快速下降;多核化现象在出生后第七天达到高峰;接着心肌细胞多倍体化开始,在出生后第14天达到高峰。然而,依赖特定时间点观察细胞增殖来推断是否存在青春期前心肌细胞增殖高峰存在技术上的难度,因为每个小鼠的发育时间点并不一致,并且受到饲养环境、性别、产仔数量等多因素影响,所以捕捉一个特定时间点上的细胞增殖高峰存在一定难度,在世界上不同的实验室也得到不一致的结果,并可能存在重复性差的技术问题。
以上关于心肌细胞增殖的研究主要利用测量法、EdU或BrdU掺入法和细胞增殖的分子标记(Aurora B、Ki67等)染色法。这些方法只能研究某一个时间点(或者非常短时间段)的细胞增殖,不适合研究某一段时间内(如几周到几月)的细胞增殖。并且这些方法无差别标记所有细胞的增殖,不能特异性标记某一类型细胞的增殖;而新生期心脏中非心肌细胞增殖数量及比例远高于心肌细胞增殖,且心脏组织中非心肌细胞与心肌细胞紧密缠绕在一起,这些非心肌的增殖信号会显著干扰科研人员对心肌细胞增殖的准确观察和统计。在小鼠体内,新生期心肌细胞具有旺盛的增殖能力,而成体心肌细胞几乎不具有增殖能力,小鼠出生后心肌细胞的增殖能力具体是如何变化的尚不明确,因此利用遗传谱系示踪技术特异性标记出生后增殖的心肌细胞来详细地描述新生期心肌细胞的增殖过程十分重要。
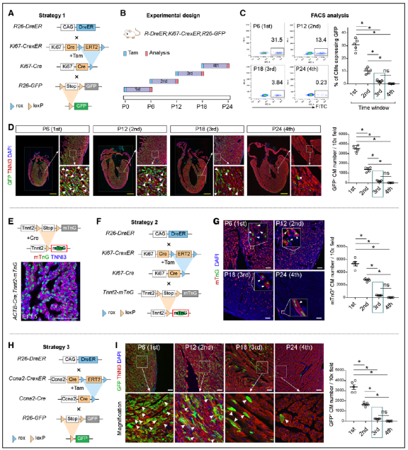
ProTracer (R26-DreER;Ki67-CrexER;R26-GFP)技术可以用来长时程不间断地捕捉体内细胞增殖事件。在R26-DreER;Ki67-CrexER;R26-GFP小鼠中,DreER广泛表达在大部分细胞中,在他莫昔芬的诱导下发生Dre-rox重组反应切除ER元件,将Ki67-CrexER转变为Ki67-Cre小鼠。此后,当该细胞发生增殖的时候,就会表达Ki67并启动Cre同源重组酶,发生Cre-loxP同源重组反应,将细胞永久标记为GFP。因此,研究人员利用ProTracer技术可以标记他莫昔芬诱导后的时间段内所有增殖过的细胞。研究人员分别在小鼠出生后第0天、第6天、第12天和第18天对小鼠进行他莫昔芬注射,并在给药后第6天收集小鼠心脏组织。利用流式细胞分析技术检测不同时间点心脏组织中GFP+心肌细胞的比例,实验结果显示随着小鼠年龄的增长,心肌细胞的增殖能力是快速下降的。对上述时间点收集的心脏组织进行冰冻切片及GFP和TNNI3免疫荧光染色,并统计各个时间点心脏组织中 GFP+TNNI3+心肌细胞的数目,实验结果与流式结果一致。
为了避免非心肌细胞的增殖信号干扰实验人员客观地对心肌细胞增殖能力的检测,科研人员利用Tnnt2-mTnG工具小鼠构建了心肌细胞特异性的细胞增殖示踪技术(R26-DreER;Ki67-CrexER;Tnnt2-mTnG)。他莫昔芬诱导后,如果细胞发生增殖,就会表达Ki67并启动Cre同源重组酶的表达,发生Cre-loxP同源重组反应,将心肌细胞标记为mTnG,而增殖的非心肌细胞则不会被标记上。同样地,研究人员分别在R26-DreER;Ki67-CrexER;Tnnt2-mTnG小鼠出生后第0天、第6天、第12天和第18天对小鼠进行他莫昔芬注射,并在给药后第6天收集小鼠心脏组织。对收集的心脏组织进行冰冻切片及tdTomato、GFP和TNNI3免疫荧光染色,并统计各个时间点心脏组织中mTnG+TNNI3+心肌细胞的数目,实验结果显示随着小鼠年龄的增长,心肌细胞的增殖能力是快速下降的。
前面两种方式主要依赖Ki67来标记增殖的细胞,为了从不同角度来标记增殖细胞,科研人员利用另外一个细胞增殖的星空体育网站 星空体育首页标记Ccna2来开展研究。研究人员构建了基于Ccna2-CrexER工具小鼠的细胞增殖示踪技术(R26-DreER;Ccna2-CrexER;R26-GFP)。分别在小鼠出生后第0天、第6天、第12天和第18天对小鼠进行他莫昔芬注射,并在给药后第6天收集小鼠心脏组织。对收集的心脏组织进行冰冻切片及GFP和TNNI3免疫荧光染色,并统计各个时间点心脏组织中GFP+TNNI3+心肌细胞的数目,实验结果显示随着小鼠年龄的增长,心肌细胞的增殖能力是快速下降的。该研究提供了小鼠出生后到青春期中每一个时间段的具体心肌细胞增殖的数据,精确计算了每一个时间段中心肌细胞增殖比例及其增殖能力下降的速度,证明在出生后第12天到第18天心肌细胞增殖快速下降,提示心肌细胞增殖不会在第14天到15天形成一个新的高峰。
该项工作利用细胞增殖示踪技术ProTracer不间断地记录了小鼠出生后不同阶段内细胞的增殖活性,详细地绘制了小鼠出生后至青春期过程中细胞增殖图谱。研究人员观察到小鼠出生后至青春期过程中,心肌细胞的增殖能力是快速减弱的,并且在出生后第14至第15天中没有心肌细胞增殖顶峰出现。本项目的完成不仅揭示了哺乳动物新生期心肌细胞的增殖能力变化,并且为研究心肌细胞增殖能力的调控机制提供了有力的工具支持。
分子细胞卓越中心蒲文娟副研究员和博士生张铭珺为该论文共同第一作者。分子细胞卓越中心周斌研究员和上海胸科医院何奔教授为该论文共同通讯作者。该研究也得到了香港中文大学的吕爱兰教授和西湖大学何灵娟研究员的大力支持和帮助。该研究得到了分子细胞卓越中心动物实验技术平台、细胞分析技术平台和国家蛋白质科学研究(上海)设施的大力支持。该工作得到中国科学院、基金委、科技部、上海市科委等经费支持。

图:细胞增殖示踪技术揭示哺乳动物出生后至青春期心肌细胞的增殖活力迅速下降
A,基于Ki67-CrexER工具小鼠的细胞增殖示踪技术构建策略图。B,实验策略图。C,流式细胞分析技术检测不同时间点GFP+心肌细胞的比例来分析心肌细胞的增殖情况,右侧为统计结果。D收集不同时间点心脏组织进行冰冻切片及GFP与TNNI3免疫荧光染色。并统计不同时间点心脏样本中GFP+心肌细胞的数量。E,Tnn2-mTnG工具小鼠的构建策略图,及ACTB-Cre;Tnn2-mTnG小鼠心脏tdTmato、GFP和TNNI3免疫染色结果。F,基于Tnnt2-mTnG工具小鼠的心肌细胞特异性的细胞增殖示踪技术构建策略图。G,收集心肌细胞特异性的细胞增殖示踪技术小鼠不同时间点心脏组织进行冰冻切片及tdTmato、GFP和TNNI3免疫荧光染色。并统计不同时间点心脏样本中mTnG+心肌细胞的数量。H,基于Ccna2-CrexER工具小鼠的细胞增殖示踪技术构建策略图。I,收集不同时间点心脏组织进行冰冻切片及GFP与TNNI3免疫荧光染色。并统计不同时间点心脏样本中GFP+心肌细胞的数量。
