血管免疫母细胞性 T 细胞淋巴瘤(AITL)是一种罕见且难治的外周 T 细胞淋巴瘤(PTCL),现有化疗方案疗效差,患者 5 年生存率仅 30% 左右。本文介绍了一项突破性研究:科学家通过改造慢病毒载体,在体内特异性靶向 CD8⁺T 细胞,使其表达抗 CD4 嵌合抗原受体(CAR),成功清除小鼠模型中 CD4⁺恶性 T 细胞,显著延长生存期。这是首次实现体内生成 CAR-T 细胞治疗 T 细胞淋巴瘤,为 AITL 等罕见疾病提供了全新治疗思路,有望降低治疗成本并扩大应用范围。

外周 T 细胞淋巴瘤(PTCL)是一组复杂的恶性肿瘤,占所有淋巴系统恶性肿瘤的 12%-15%,包含 20 多种亚型,其中血管免疫母细胞性 T 细胞淋巴瘤(AITL)是最具代表性的一种。AITL 多发于老年患者,确诊时多为晚期,伴随脾脏星空体育官方入口 星空体育官网肿大、肝肿大、全身淋巴结肿大等症状,还可能出现皮疹、免疫球蛋白升高、自身免疫疾病表现等。
遗憾的是,治疗 B 细胞淋巴瘤的化疗方案对 PTCL 效果极差。AITL 患者经传统化疗后,5 年生存率仅约 30%,且由于病例罕见,难以开展大规模临床试验,导致其治疗长期处于 “未被满足的医疗需求” 状态。
研究发现,AITL 的恶性驱动细胞是CD4⁺滤泡辅助 T 细胞(Tfh),这类细胞具有 “Tfh 表型”(CD4⁺、PD-1 高表达、CXCR5⁺、ICOS⁺),与正常 Tfh 细胞的基因特征高度相似。由于恶性细胞与健康细胞表面标志物重叠,传统治疗难以精准靶向,易损伤正常组织。
为突破这一困境,研究团队此前构建了一种独特的小鼠模型(mAITL 小鼠),通过在 T 细胞中过表达糖酵解酶 GAPDH,模拟人类 AITL 的临床和病理特征,为新疗法的研发提供了理想的实验平台。
二、CAR-T 细胞疗法:从 “体外改造” 到 “体内生成”2.1 CAR-T 细胞疗法的原理与局限
CAR-T 细胞疗法是近年来抗癌领域的重大突破,其原理是通过基因工程改造患者自身 T 细胞,使其表达能识别癌细胞表面抗原的嵌合抗原受体(CAR),从而精准攻击肿瘤细胞。然而,传统 CAR-T 疗法需体外分离、改造和扩增 T 细胞,过程耗时、昂贵,且可能改变 T 细胞的功能表型,限制了其普及。
对于 T 细胞淋巴瘤,CAR-T 疗法还面临一个特殊难题:若 CAR 靶向的抗原在正常 T 细胞表面也存在,会导致 CAR-T 细胞攻击自身(即 “自相残杀”),无法有效扩增和发挥作用。
为解决上述问题,研究团队设计了一种靶向 CD8⁺T 细胞的慢病毒载体(LV)。该载体通过改造麻疹病毒的包膜糖蛋白,使其仅能进入 CD8⁺T 细胞,并携带编码抗 CD4 CAR 的基因。这一设计确保 CAR 仅在 CD8⁺T 细胞中表达,既能识别并清除 CD4⁺恶性细胞,又避免了对正常 CD4⁺T 细胞的过度攻击,同时防止 CAR-T 细胞 “自相残杀”。
三、实验验证:从细胞到动物模型的突破3.1 体外实验:高效表达与精准杀伤
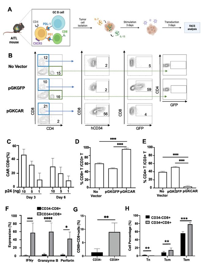
研究团队首先在小鼠 AITL 肿瘤组织中验证了该载体的效果。结果显示,慢病毒载体能高效转导 CD8⁺T 细胞,使CAR 表达率高达 85%(图 1),且转导后的 CD8⁺T 细胞在接触 CD4⁺恶性细胞后大量扩增,分化为功能性细胞毒性 T 细胞,显著清除 CD4⁺恶性细胞(图 2)。
进一步实验表明,这些 CAR⁺CD8⁺T 细胞能分泌干扰素 -γ(IFN-γ)、颗粒酶 B 和穿孔素等细胞毒性分子,且对同样表达 CD4 的巨噬细胞无明显损伤,证明其靶向性和安全性(图 3)。
在 mAITL 小鼠模型中,研究团队通过静脉注射 CD8 靶向慢病毒载体,实现了体内 CAR-T 细胞的生成。结果显示:
接受治疗的小鼠中,80% 生存期超过 星空体育官方入口 星空体育官网200 天,而对照组(注射空载体)小鼠生存期显著缩短(图 4);
治疗后小鼠脾脏中,CD8⁺CAR⁺T 细胞比例显著升高,CD4⁺恶性 T 细胞(PD-1 高表达)被大量清除(图 5);
这些 CAR⁺CD8⁺T 细胞表现出更强的活化状态和细胞毒性,且向中央记忆 T 细胞分化,提示长期抗肿瘤潜力。


这项研究的核心突破在于实现了体内直接生成 CAR-T 细胞,无需体外操作,大幅降低了治疗成本和复杂度,为 CAR-T 疗法的普及开辟了新路径。此外,靶向 CD8⁺T 细胞的设计解决了 T 细胞淋巴瘤治疗中的 “自相残杀” 难题,为其他 CD4 驱动的 T 细胞淋巴瘤提供了可借鉴的方案。
目前,已有临床前研究显示抗 CD4 CAR-T 细胞在人类 T 细胞白血病 / 淋巴瘤模型中有效,而本研究进一步验证了其在体内模型中的安全性和有效性,为后续临床试验奠定了基础。
长期免疫抑制风险:抗 CD4 CAR-T 细胞可能清除正常 CD4⁺T 细胞,导致免疫功能下降。未来可通过设计 “自杀基因” 或可控表达系统,在治疗后清除 CAR-T 细胞;
肿瘤微环境抵抗:肿瘤微环境中的抑制性细胞(如巨噬细胞)可能影响 CAR-T 细胞功能,需联合免疫检查点抑制剂等增强疗效;
个体化治疗需求:AITL 患者存在异质性,需根据肿瘤标志物调整 CAR 靶点(如 ICOS、PD-1 等)。
